业务 疫情 机动车 车驾 车管 石家庄 驾驶人 物资 公安 主城区|石家庄:9月3日起全面恢复公安车驾管业务
目前 , 疫情防控已进入常态化 , 全市中小学(含中职)已于9月1日正式开学 , 石家庄部分高校也将陆续开学 , 为服务保障企业复工复产 , 方便群众办理车驾管业务 , 按照部局《关于全面恢复公安交管业务工作的通知》和上级要求 , 借鉴全国其他城市和河北省保定、廊坊、邢台等地市做法 , 决定自9月3日起全面恢复公安车驾管业务 。 现通告如下:
一、全面恢复石家庄市车驾管业务办理
业务办理方式一(预约办理):群众提前通过微信预约办理相关业务 , 按照预约办理时间、地点到达业务窗口后 , 向工作人员出示预约凭证 , 优先办理业务 。
业务办理方式二(现场叫号):群众到达业务窗口后 , 现场叫号 , 按顺序排队办理相关业务 。
二、办理机动车和驾驶人业务须知
为全面落实省、市大气污染防治工作要求 , 有效减少机动车尾气排放 , 按照属地化管理原则 , 广大群众在办理机动车和驾驶人业务时 , 市区主城区就近在各车管分所办理、县(市)区就近在各县级车管所办理 。
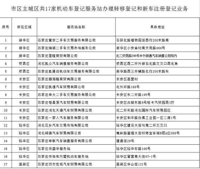
【业务 疫情 机动车 车驾 车管 石家庄 驾驶人 物资 公安 主城区|石家庄:9月3日起全面恢复公安车驾管业务】市区车管一、二分所因院内施工、整修等原因 , 车辆停放、查验场地等办公资源受限 。 为进一步方便群众就近办理业务 , 落实各级常态化疫情防控要求 , 减少人员聚集和排队等候 , 除危险货物运输、工程救险、校车、进口车、出租车、警车外的其他所有小型客车注册登记业务暂不办理;除危险货物运输、工程救险、校车、出租车、警车外的其他所有小型客车转移登记业务暂不办理 。 车管一、二分所暂不办理的机动车业务 , 请广大车主就近到主城区35家机动车登记服务站(详细名单见附件)办理 。
三、继续开通应急业务办理绿色通道
各车管分所、县(市)车管所继续为各级疫情防控领导机构、各级医疗卫生机构以及运输疫情防控物资、民生保障物资、城市运转物资的车辆和驾驶人开设“绿色通道” , 实行“加急办、预约办、便捷办” 。
四、加强常态化疫情防控工作
各业务场所要坚持常态化疫情防控工作 , 严格落实群众扫描健康码登记备案、业务引导分流、窗口人员安全防护等要求 , 定时对场所消毒防疫 , 降低病毒传播风险 。
2020年9月2日
文章图片
文章图片
文章图片
推荐阅读
- 历届央视春晚主持高光时刻:倪萍业务能力过硬,撒贝宁临场反应强
- 陈小春solo排名第一,大湾区集体出创意,港星业务能力依然在线
- 央视主持人业务能力有多强?这些机智的临时救场,让人不得不服
- 韩红基金会支援西安疫情,肖战等多名艺人捐款捐物,满满正能量
- 司雯嘉由于疫情隔离,所以无缘东视新年晚会主持
- 美国纽约百老汇演出因疫情突然取消 观众已就座
- 《云上的小店》民宿业务上线 助力乡村振兴不停歇
- 辽宁台女主播直播情绪失控,现场哽咽抢话,业务能力遭质疑
- 林宥嘉被疫情困在家 岁末无预警抛「惊喜大礼」网全嗨炸
- 浙江宁波管控区外见闻:生活继续 冷静理智面对疫情
