货代Agarren 欧盟增值税改革2021 年7月1日起生效?

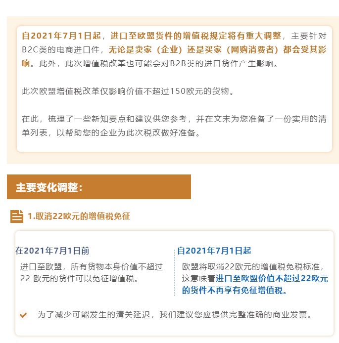
文章图片
文章图片
若需要更多信息来为您的业务做好准备?
— 精细内容也可以下载
https://www.ups.com/assets/resources/media/zh_CN/EU_VAT_Reform_Business-APAC.pdf
(以上内容仅供参考 , 应以可适用的法律法规为准)
【货代Agarren|欧盟增值税改革2021 年7月1日起生效?】内容来自UPS
推荐阅读
- Europe 欧盟将允许消费者游说团体参与其对Apple Music的反垄断调查
- Europe 欧盟和比尔·盖茨联合推动10亿美元投资以加速清洁技术的发展
- Europe 推行疫苗护照 欧盟着眼复苏经济
- 警告! 丹麦情报机构被曝秘密协助美国NSA监视德国总理和其他欧盟官员
- 媒体播放器 TikTok回应欧盟消费者的指控:已采取多项措施保护年轻用户
- Europe 欧盟批准12-15岁少年接种辉瑞-BioNTech新冠疫苗
- Europe 欧盟支持日本举办东京奥运会 为此出口超1亿剂疫苗
- 新华网 欧盟呼吁谷歌、脸书等互联网平台加大反虚假信息力度
- AMD AMD向欧盟提交赛灵思收购计划以获取批准
- Europe 英媒:疫苗交付纠纷升级 欧盟向阿斯利康提出巨额索赔
