艺德|芒果TV的一份写满五花八门明星签名体的艺德承诺书,它能证明什么( 二 )

文章插图
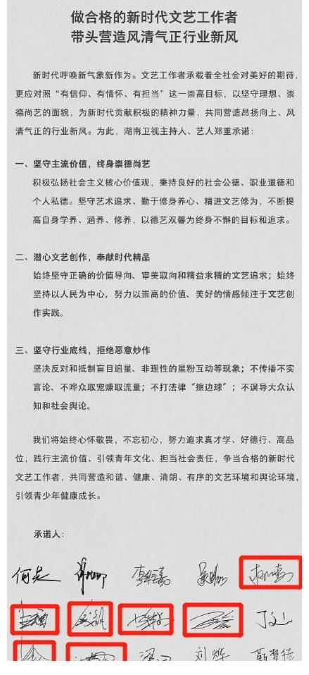
随着芒果TV艺人自发签署艺德承诺书活动的开展,也引起了湖南卫视主持人及艺人的积极响应。8月17日,快乐家族的5位成员及相关艺人也签署了类似的承诺书,从引导主流价值、潜心文艺创作,坚守行业底线三个方面约束自己的行为。
这份承诺书末尾的签名更是离谱,除了快乐家族5位成员和少数艺人的签名可以辨认之外,很多人的明星签名体更是设计得如天书般潦草,已经没有了汉字规范的笔画和部首了。
文章插图
近些年来,湖南台各种综艺节目的推出也是层出不穷,除了《快乐大本营》这档老牌节目之外,也新上线了不少娱乐类节目,快乐家族诙谐幽默的主持风格给大家带去了很多欢笑。但是过度娱乐化、娱乐至上的节目制作理念在某些场合之下有些不合时宜了。况且何炅、杜海涛等人也在现实生活中存在着一些争议。
文章插图
在此之前,网上曝光了一张明星“艺德培训班”的合照,合照中有多名知名艺人和经纪人的身影。但是这张照片公布之后引发了网友的质疑,比如陈赫就曾经因生活问题被批。以往也有不少艺人曝出负面消息,只是今年涉及人数不少,娱乐圈乱象问题凸显。
不管是艺德培训班还是艺德承诺书,这只是停留在道德层面上对艺人的约束。要真正做到成为新时代的文艺工作者,并不是这一纸承诺书所能决定的,这就要看各位艺人真正的品德如何了,而不是刻意掩饰自己。
推荐阅读
- 王牌部队真的合体了,8分多钟的舞台令人动容
- 主持人:还珠中香妃引蝶的特效花费多少钱?琼瑶:1800万左右
- 《开端》收官:刘涛和赵今麦晒锦旗,白敬亭好想演脑洞大开的结局
- 如何让新春晚回归联欢,首届村晚给出了这样的答案
- 46岁的董卿,在路人的镜头下长这样身高也暴露了
- 比陈小春更“怕”老婆的,不是杜江,也不是邓超,是这位硬汉
- 黄渤喊话孙红雷不要打扰自己和张艺兴, 孙红雷的回答笑翻全场
- 谭轩辕瞧不上贺三,李克勤非常器重贺三,贺三的实力到底如何?
- 18岁参加选美,大一参加春晚,突然爆红的马凡舒,到底什么来头
- 肖战:请就位,旋转镜头,拍出了肖战的眼睛问题
