生猪价格 5月13日个股涨停密码

文章图片
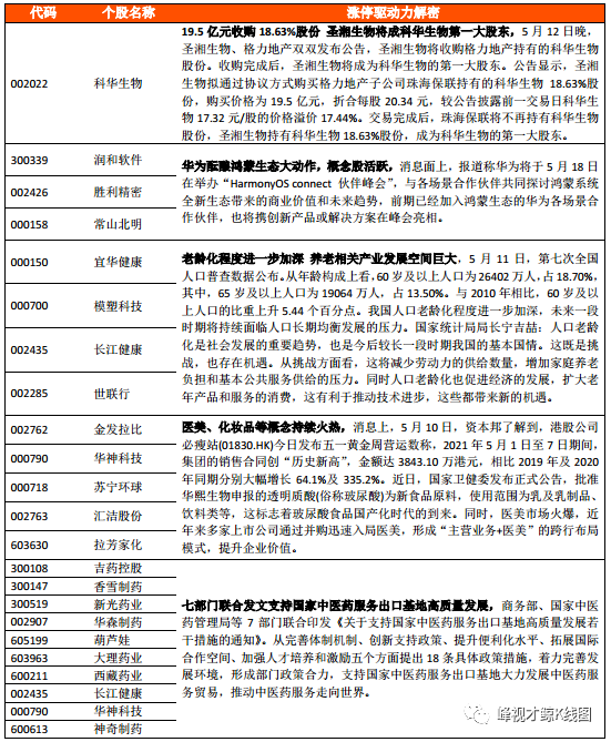
002022 科华生物 19.05 +9.99%
19.5亿元收购18.63%股份圣湘生物将成科华生物第一大股东 , 5月12日晚 , 圣湘生物、格力地产双双发布公告 , 圣湘生物将收购格力地产持有的科华生物股份 。 收购完成后 , 圣湘生物将成为科华生物的第一大股东 。 公告显示 , 圣湘生物拟通过协议方式购买格力地产子公司珠海保联持有的科华生物18.63%股份 , 购买价格为19.5亿元 , 折合每股20.34元 , 较公告披露前一交易日科华生物17.32元/股的价格溢价17.44% 。 交易完成后 , 珠海保联将不再持有科华生物股份 , 圣湘生物持有科华生物18.63%股份 , 成为科华生物的第一大股东 。
300339 润和软件 13.75 +19.95%
002426 胜利精密 3.06 +10.07%
000158 常山北明 7.87 +10.07%
华为酝酿鸿蒙生态大动作 , 概念股活跃 , 消息面上 , 报道称华为将于5月18日在举办“HarmonyOS connect伙伴峰会” , 与各场景合作伙伴共同探讨鸿蒙系统全新生态带来的商业价值和未来趋势 , 前期已经加入鸿蒙生态的华为各场景合作伙伴 , 也将携创新产品或解决方案在峰会亮相 。
【生猪价格|5月13日个股涨停密码】
000150 宜华健康 5.57 +10.08%
000700 模塑科技 5.81 +10.04%
002435 长江健康 8.81 +9.99%
002285 世联行 5.96 +9.96%
老龄化程度进一步加深养老相关产业发展空间巨大 , 5月11日 , 第七次全国人口普查数据公布 。 从年龄构成上看60岁及以上人口为26402万人占18.70% 其中 , 65岁及以上人口为19064万人 , 占13.50% 。 与2010年相比 , 60岁及以上人口的比重上升5.44个百分点 。 我国人口老龄化程度进一步加深 , 未来一段时期将持续面临人口长期均衡发展的压力 。 国家统计局局长宁吉喆:人口老龄化是社会发展的重要趋势 , 也是今后较长一段时期我国的基本用情 。 这既是挑战 , 也存在机遇 。 从挑战方面看 , 这将减少劳动力的供给数量 , 增加家庭养老负担和基本公共服务供给的压力 。 同时人口老龄化也促进经济的发展 , 扩大老年产品和服务的消费 , 这有利于推动技术进步 , 这些都带来新的机遇 。
(图表来源:上海东方财富证券投资咨询有限公司 。 以上内容不代表本公众号观点 , 仅供参考使用 , 不作为投资依据 , 投资需谨慎)
推荐阅读
- 外延片 “江西造”登陆火星!
- 到达率 晚间时段首播文艺节目收视综合分析(2021年5月22日-5月28日)
- 油烟机 《一起下厨房》正式开播,四季沐歌厨电演绎时尚田园水果派对
- 研讨会 电视剧《号手就位》研讨会在京举行
- 最新消息 联合国称全球食品价格飙升 来到近十年最高水平
- 生猪价格 生猪供需两极分化,恶性循环或已出现,“航天猪”又要卷土重来?
- 榜单 5月份最受欢迎艺人投票排名:两大顶流强势霸榜,第三名有点意外
- 新华网 大连商品交易所5月查处异常交易行为60起
- Top10 5月全球App下载量Top10:抖音及其海外版高居榜首
- 董春辉 电视剧《号手就位》研讨会在京举行
