快手|?商战中的“孙子兵法”( 二 )
文章插图
二、交互方式差异
文章插图
1、抖音——单列、沉浸感、重视内容
抖音筛选出并持续放大高质量内容,适配的产品形态是单列全屏沉浸式上下滑无脑交互,有利于杀时间,提高用户时长。设计的目的就是为了将消费体验做到极致,重点打造“沉浸感”。
我不需要你主动找内容,我来帮你筛选筛选高质量的作品,你就好好看就行。抖音侧重“美好”,相比快手的重视人,抖音更重视内容。
2、快手——双列、社交属性、重视人
前面我们讲了快手强调普惠“每个人”。快手是去中心化、“普惠”的代表,我们认为这与快手的企业文化密切相关。这种企业文化促使团队在设计产品、做业务时自然而然的多为普通人考虑,体现在公平的算法、双列的产品设计等,这也促使快手成为交互融洽、颇具信任感的短视频社区。
快手是双列设计,在交互上需要引导用户去点击,去关注,去评论,形成粉丝积累,然后再去反哺内容创作者,除了看内容之外,“引导评论”是快手最核心的互动行为了。如果视频不喜欢,你再换一个选择自己喜欢的就行。
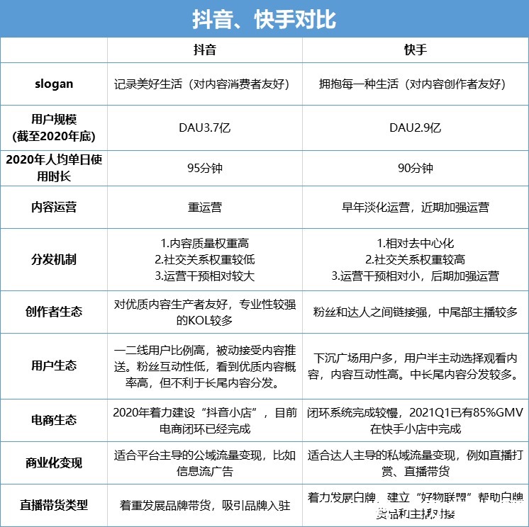
关于抖音和快手的差异,我用表格大概整理了一下,大家可以看一下。
文章插图
三、总结
经过分析,我们可以发现抖音更侧重内容与人的连接,社交属性相对弱,属性偏向流量公域可控的平台。快手更重视人与人之间的连接,社交属性更强。但平台可控的公域流量不多,更适合做私域流量沉淀。
其实,成功定位的秘诀很简单,就是独一无二的定位和较大的市场需求。从定位联想到郑板桥《竹石》,感觉高度吻合,异曲同工。
咬定青山不放松,
立根原在破岩中。
千磨万击还坚劲,
任尔东西南北风。
【港股打新动态】
目前,没有正在招股的新股。今天共有5家公司正式上市,具体信息如下:
文章插图
【港股小课堂——货币资金】
今天呢,我们的小课堂来讲一下资产负债表中的“货币资金”。
首先,我们要了解一下“什么是货币资金”?
货币资金是指在企业生产经营过程中处于货币形态的那部分资金,按其形态和用途不同可分为包括库存现金、银行存款和其他货币资金。
简单来说,库存现金就是保险柜里的现钞(包括人民币和外币)。而其他货币资金,就是为了某种目的而专门放在银行专户里的钱,也就是说,它的存放地点和用途都和现金和银行存款不同。
理解了含义以后,我们来了解第二个问题。对于公司而言,什么情况下会产生“货币资金”?
通常,公司可以通过以下三种途径产生货币资金:
(1)、经营活动现金流入大于现金流出
(2)、出售资产或业务
(3)、发售股票或举债
那么,通过“货币资金”这一科目,又能反映出什么呢?
通常情况下,货币资金会和公司的偿债能力和资金运用能力挂钩。如果货币资金的太小,可能意味着偿债能力不足。如果货币资金又太大,可能公司的资金运用能力比较差。
【 快手|?商战中的“孙子兵法”】关注贝壳投研,这里有您最关心的投资报告!
推荐阅读
- 任泽平|?华为搜索引擎上线后,又突然403禁止访问;任泽平微博、公众号被双双禁言;快手网红控诉快手:高管一批一批的换,不懂管理|雷峰早报
- 账户|“诈金花”中的清算思维
- 科技|恒生科技指数涨1%,快手涨超5%
- 卫报|英国监管机构就 VR 中的儿童安全问题质疑 Meta
- 现代物流|现代物流中仓储的作用 仓储管理在物流中的作用
- 恶意|快手:打击恶意炒作、审丑卖惨、不良PK等行为
- 网点|淘系、拼多多、抖音、快手等平台确认:支持申通“过年不打烊”期间保障商家发货
- 公告|快手:关于落实“双减”政策的深化治理公告
- Sp8点1氪丨快手调整员工福利:减少房补、取消免费三餐;喜茶涉嫌广告虚假宣传被罚45万;马斯克旗下SpaceX再融资逾3.3亿美元
- 巡查|快手:将巡查整治以“答题解惑”等内容作为核心看点进行盈利的行为