传销|“壹品大盛”利用互联网传销被罚没近200万元:跨境电商为何帮上网络传销?
来源:舆情观察网,收录:壹品大盛#被罚
如今,随着国际疫情仍在持续,跨境电商成为当前诸多企业寻找商机的新方向,据电子商务研究中心监测数据显示,2018上半年中国跨境电商交易规模达到4.5万亿元,预计全年交易额达到8.8万亿元,至2020年我国跨境电商交易额将达到12万亿规模,跨境电商一片利好。然而部分企业却披着跨境电商的外衣干了网络传销的额勾当。

文章插图
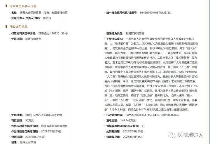
近日,海南省市场监督管理局发布关于“壹品大盛国际贸易(海南)有限责任公司”行政处罚决定书,据处罚决定书显示,现查明,“壹品大盛跨境购”网上商城是具有在线购物、在线支付等功能的综合性电商平台,自上线运营至被查获之日止,已发展人员2348人,收取“加盟费”1335015元,商城销售免税商品27606宗,销售金额5917996.08元。商城运行数据存储在国健科技管理维护的“壹品大盛跨境购”小程序后台服务器中。当事人对发展人员给予不同返佣奖励和对商城销售商品收入予一定的计酬返利,其规则具有明显的“入门费”“层级关系”和“团队计酬”等特征,涉嫌为传销。

文章插图
本网查询得知,壹品大盛跨境免税电商平台的推广模式分为:1、免费代购,分享商品做代购有10%提成,分享他人开通店主有200元提成;2、年费店主,拥有自己的商城,商城购物8.5折,有分享商品15%提成,有分享店主300元奖励+30元购物积分;3、经销商,拥有自己的商城,商城购物8.5折,有分享商品19%提成,有分享店主300元奖励+30元购物积分,有直属店主购物4%提成,有直属店主开通店主40元提成+20元购物积分。对方曾解释道:“壹品大盛会员推广模式是通过正规律师审核监督的,推广奖励和业绩提成只限两级未超过三级收益,达到三级或三级以上就涉嫌传销,这是法律规定,所以壹品大盛跨境免税电商是合法合规的推广模式。”但海南省市场监督管理局则认为,当事人通过线上线下推介相结合,线上注册方式发展人员,从事违法经营活动,牟取非法利益。表现在:一是当事人对原会员直接发展的新会员以人员数量为计算依据,以“市场推广费”为名义,以300元/人为标准给付报酬(包括30元商城购物券),对发展新会员达到60人以上者,则以340元/人给付报酬,属于“拉人头”式销售。其行为属于《禁止传销条例》第七条第(一)项“组织者或者经营者通过发展人员,要求被发展人员发展其他人员加入,对发展的人员以其直接或者间接滚动发展的人员数量为依据计算和给付报酬(包括物质奖励和其他经济利益的,下同),牟取非法利益的。”规定情形,构成以发展人员数量为依据计算和给付报酬的传销行为。

文章插图
二是当事人以“技术服务费”等为名义,要求会员以899元/年为标准变相交纳费用,从而获得个人专属店铺二维码及链接,作为取得加入或者发展其他人员加入的资格,属于骗取“入门费”式销售。其行为属于《禁止传销条例》第七条第(二)项“组织者或经营者通过发展人员,要求被发展人员交纳费用或者以认购商品等方式变相交纳费用,取得加入或者发展其他人员加入的资格,牟取非法利益的。”规定情形,构成了变相交纳“入门费”取得加入和发展其他人员的传销行为。

文章插图
推荐阅读
- 阿里巴巴|马云“接班人”是啥来头第一天上任,阿里巴巴损失517亿!
- 电商|俞敏洪或要“转型”?在电商平台做起直播带货,是有何打算?
- 亚马逊|告别“好评返现”,商家侧的“晒单有礼”还有意义吗
- 上门|快递上门的“蜀道难”
- 低俗词汇|B站发布“低俗词汇谐音梗”治理公告,多次违规将被封号
- 工地|“小马云”已不火,如今“工地马云”火了,网友:确定不是本人?
- 景气度|2022,七“贱”下天山
- 劳动者|这些工作将实行“职称制”!官方发通知,新的“香饽饽”行业来了
- 网易养不起“考拉”,阿里拼多多急剁手,网友丁磊全职养猪
- 阿里巴巴|曾是阿里高管,遭马云“忽视”创办410亿公司,却进腾讯口袋
