文章图片
上一篇文章我们分享了C4D修改mixamo骨骼动画的方法以及注意事项:
文章图片
其实主要是为了临摹INS上@BastardFilms大神的一个案例:
文章图片
我这里还是压缩成动图大家看看哈:
文章图片
原图作者BastardFilms , 入侵请联删
是不是挺有趣的?感觉和上一个MD初体验的内容有点延续:
文章图片
上一个效果是失眠睡不着裹铺盖 , 这个效果是当我起床了铺盖又不让我起 , 哈哈哈哈 。
其实这个效果我一开始想的挺简单的 , 就是在mixamo上找两个人物的骨骼动画 , 然后一个导入MD去做布料 , 然后可能会涉及到MD展UV 。
但实际尝试的时候才发现 , 作者做的这个不是一个单一的骨骼动画 , 是几个动作拼接在一起的 , 并且大家注意小人有个回头的动作:
文章图片
而mixamo上直接下载的动作基本是没有回头这个动作的:
文章图片
为了让人物也有这个回头的细节 , 所以我才专门又去学了一下 , 也因此就有了上一篇文章的分享 。
然后布料的那个小人由于完全被挡住了 , 所以可能我下载的动作文件有一些不一样 , 但我自己觉得大概也有那个感觉 。
最后在多个动作剪辑到一起的过程中 , 我有一个技术盲点没有搞定 , 然后是用了比较讨巧的方式解决的 , 一会儿我们写的时候再说 。
好了 , 基本情况就介绍到这里 , 让我们来看看这个不想让我起床的被子是怎么做的吧!
文章图片
01
动作剪辑部分
打开C4D , 选择文件-合并项目把mixamo上下载的模型动画都加载进来:
文章图片
记得弹出是否重新分配包括场次的时候选择否:
文章图片
把所有动作文件分类编组整理好 , 可以看到这里两个人物动画总共有5个动作文件 , 其中包含一个T-pose:
文章图片
先说一下我自己的操作流程 , 先通过运动剪辑片段将需要组合的动作组合在一起 , 然后再使用上一篇文章分享的Mixamo Control Rig功能来对组合后的动作进行调整 。
我们先来剪辑逃跑小人的动画吧 , 选中第一组动作 , 执行动画-添加到运动剪辑片段:
文章图片
可以改一下源名称便于区分 , 这里有一个从原始对象移除包括动画我建议是取消勾选:
文章图片
点击完毕之后可以看到它在我们的组后面增加了一个运动剪辑标签 , 我们这里可以点击在时间线打开:
文章图片
可以看到第一组的动画已经添加进来了:
文章图片
现在选中第二个组再次执行添加到运动剪辑片段:
文章图片
可以看到第二组动作也添加进来了:
文章图片
我们把动画总时长改长一点 , 直接把左边的第二组动画拖到右边的时间线上 , 可以看到第一组动画完毕以后就会跳到第二组动画上:
文章图片
但是现在两组动画是很生硬的直接跳转 , 没关系 , 我们把第二组动画在时间线上让它和第一组动画有一定的交叉 , C4D就会自动混合两组动画 , 很神奇吧:
文章图片
同样的方法第三组动作也添加进来 , 但是你会发现第三组动画的方向是反的:
文章图片
这个时候我们需要选中第三组片段 , 然后在高级里点击创建枢轴 , 这个时候场景中就会增加一个枢轴对象:
文章图片
选中枢轴对象把坐标轴切换为世界坐标 , 然后H轴上旋转180就好了:
文章图片
但是现在你又会发现第二组对象和第三组对象的起始位置不同:
文章图片
所以这个时候你还需要移动一下枢轴对象的位置 , 同时把第三组和第二组的片段也交叉混合一下 , 这个大家稍微多试试吧 , 不是很麻烦:
文章图片
但是现在新的问题又出现了 , 第三组片段播放完它又回到了起始的位置 , 我们希望的是它播放完后会继续往前跑:
文章图片
这个时候我们需要选中第三组片段 , 勾选相对循环 , 循环次数只要多余总时长就行 , 这样就是我们想要的动画状态了:
文章图片
基本上这样小人的动作就剪辑完成了 , 我们可以同时选中三组片段 , 然后执行运动剪辑系统-烘培片段:
文章图片
烘焙完毕以后我们就可以把第二组和第三组以及枢纽对象都删了:
文章图片
需要注意的是现在的动画只是一个运动剪辑片段 , 它并没有记录到我们动画的关键帧里 。
按照正常的运动剪辑流程 , 我们还需要执行运动剪辑系统-转换层到关键帧动画:
这里就到了我前面说的技术盲点了 , 当我转为关键帧动画之后 , 动画会有变形的部分 , 打开时间曲线可以看到应该就是关键帧出错了 。
我看有说法是由于这几个骨骼的中心点不在同一位置导致的 , 但是我个人不是很会调整 , 转换后的关键帧好像要修正也不太会:
文章图片
所以我这里选择了一种比较讨巧的方式处理 , 不转化为关键帧动画 , 就在烘焙片段的基础上用Mixamo Control Rig调整动画 , 最后直接把它烘焙成点级别动画 。
我们来看看是否可行吧 , 我们同样还是让动画回到第0帧 , 然后选中对象的权重标签点击重置绑定姿势:
文章图片
创建角色对象 , 模版类型选择为Mixamo Control Rig , 然后创建骨骼 , 这个之前分享过的就不重复赘述了:
文章图片
骨骼创建完毕在点击调整之前 , 同样不要忘记看一下我们的关节命名是否正确 , 不正确的话就用命名工具修改一下 , 这个也是之前说过的:
文章图片
点击调节 , 现在骨骼也正常吸附上了 , 同样切换到侧视图将膝盖处的关节往前移动一点:
文章图片
点击root组件 , 跳过绑定直接点击动画 , 然后点击重置全部对象 , 在权重标签栏位把模型拖进来 , 然后点击转移权重:
文章图片
拖动一下时间线 , 可以看到现在骨骼也绑定上了:
文章图片
接下来就是将显示切换为控制器 , 然后通过去K控制器的旋转关键帧 , 让人物有一个回头的动作 , 这个不用多说了哈:
文章图片
调整完毕以后就可以将它烘焙为点级别动画了 , 我这里还是用的NitroBake插件烘焙的:
文章图片
可以看到烘焙出来没有什么问题 , 回头的动作也很好的保留了:
文章图片
接下来我们把第二个对象的T-pose显示出来 , 由于第二个对象我们后面也需要用运动剪辑来混合 , 所以我们不动它 。
可以新建一个空白对象作为调整好的动画的父级 , 然后来调整以及烘焙好的点级别动画的大小以及位置:
文章图片
第二个对象由于我们后面要导到MD里去做布料让它包裹住人物模型 , 所以人物模型最好还是和地面有一定的距离会比较好 。
观察一下这个T-pose其实就只有第0帧和第1帧的关节上K了一下关键帧:
文章图片
所以我们修改一下它Y轴的关键帧就可以了 , 注意一定要有关键帧 , 否则后面运动剪辑会有问题:
文章图片
接下来同样给T-pose添加运动剪辑到片段 , 之前没用的片段就可以直接删除 , T-pose的时间参考着烘焙好的点级别动画拖长一点:
文章图片
接下来把第二组动作也添加进来让它和T-pose有一定的混合 , 这里就不赘述了哈 。
你可以把第二组的时间上稍微拉长一点 , 相当于让它的速度慢一点 , 尽量和烘焙的点级别动画匹配上:
文章图片
勾选相对循环 , 循环几次 , 这个不用多说了哈 , 感觉篇幅好长:
文章图片
调整完毕我们就直接把它烘焙成点级别动画吧:
文章图片
终于要进入MD布料模拟阶段了 , 选中对象直接将它导出为ABC格式:
文章图片
02
MD布料制作部分
将ABC文件导入MD , 单位这里记得选择厘米:
文章图片
新建一个板片 , 我这里的尺寸是1890*1890:
文章图片
康秋C康秋V复制出来一份放到模型的背后 , 记得选中鼠标右键表面反转一下:
文章图片
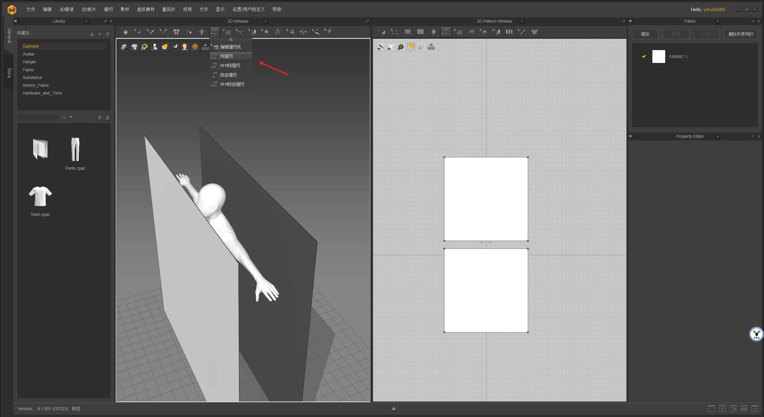
接下来使用线缝纫工具:
文章图片
将两个板片的四边都缝上:
文章图片
点击空格键模拟一下 , 会发现手部穿模很明显:
文章图片
老实说要保证后面的动画完全不穿模很难 , 其实也没有必要 , 因为我们不需要渲染人物 , 我们只需要保证布料不会有严重的破面就好了 。
我这里还是选中模型 , 将它的碰撞距离和摩擦力都修改了一下 , 再次模拟一下手部的穿模稍微改善了一点:
文章图片
然后将板片模拟属性中的冲突厚度增加了一下 , 记得两个板片都要修改 , 可以看到现在静态的穿插问题就解决了:
文章图片
然后我将两个板片的压力都提高了点 , 这样就有充气的感觉了:
文章图片
先进入动画面板模拟一下 , 撇开穿模或者破面的问题 , 首先现在布料会歪来倒去:
文章图片
所以我首先用假缝工具固定到虚拟模特上:
文章图片
在模特的正反面以及膝盖的地方都添加了假缝:
文章图片
然后可以用编辑假缝调整假缝的位置:
文章图片
同时我又在布料之间添加了一些假缝:
文章图片
目的其实就是让固定一下布料的形态 , 这个大家多试试吧:
文章图片
然后我把两个板片都勾选了四边面 , 并且把边缘弯曲够取消勾选:
文章图片
选中织物 , 在物理属性里我首先选择的是一个叫做Rib_1X1_486gsm的预设:
文章图片
然后我将前三个数值减少了一点用于减少褶皱 , 接下来的三个数值增加用于增加布料硬度 。
这个在前一个裹铺盖案例的文章里有详细介绍MD的物理属性哈 , 大家可以看看:
文章图片
再次进入动画面板模拟看看 , 感觉形态方面差不多了 , 穿插的问题我们不管 , 现在还是破面的问题比较严重:
文章图片
再用试穿模式结算一次看看 , 感觉破面的问题也能接受了:
文章图片
基本上布料模拟部分就弄好了 , 但是还有个问题 , 因为后面我们需要在C4D里去上贴图 , 但是现在的布料是没有UV的 。
所以将面板切换到UV面板 , 鼠标右键选择将UV放置到2D板片位置:
文章图片
因为我们就只有两个板片很好搞 , 直接全选把他们缩放到一个方框里就好:
文章图片
接下来选择导出为abc文件:
文章图片
导出的时候记得勾选统一UV , 然后尺寸大家看着办吧:
文章图片
03
渲染部分
将ABC文件导入C4D , 平滑着色标签的角度改大一点:
文章图片
设置好渲染尺寸 , 新建摄像机做一个平移动画跟随着两个对象这个不用多说哈 , 记得把运动曲线改为线性就好:
文章图片
给布料添加布料曲面增加厚度 , 然后添加细分曲面 , 细分曲面数2:
文章图片
新建两个圆盘一个当作地面一个当作背景:
文章图片
接下来打开RS , 色彩空间我还是用线性的 , 然后新建环境光 , 这个也不用多说了哈:
文章图片
材质方面苦七让我找些小清新的贴图好点 , 但是我找了半天都没找到 , 又不想自己弄贴图 , 就直接在魔顿上下载的 。
贴图的话首先是把各个地方该贴的都贴上 , 然后漫射通道这里我缩放了一下尺寸:
文章图片
由于我下载的是光泽度贴图而不是粗糙度贴图 , 所以在材质球的高级里记得将光泽度和粗糙度转换一下:
文章图片
另外由于我使用的是最新版的RS , 法线贴图以及灰度图记得把色彩空间改为Raw , 漫射图自动就可以 , 其他版本的RS请大家自行测试一下:
文章图片
地面以及背景的也是一样该贴的地方贴 , 由于我看原图地面与背景边缘的地方好像有点透明 。
所以我在地面的透明通道上接了一个渐变节点 , 让它在边缘处透明起来:
文章图片
逃跑小人就是一个普通的反射材质:
文章图片
最后我补了一盏灯 , 让它跟随着动画运动:
文章图片
大概就是这样了吧 , 渲染设置方面最大最小采样16/256 , 其他本地采样都是512:
文章图片
因为材质方面其实挺简单的 , 所以渲染时间很短 , 250帧总共3个多小时:
文章图片
最后看看效果吧:
文章图片
贴图是不太好看哈 , 反正方法是这样 , 大家自己做的时候再找找好看的贴图吧 。
今天的篇幅确实很长 , 希望对大家有帮助 , 下面是今天的视频版:
推荐阅读
- Magic|荣耀 Magic4 系列全球新品发布会直播(视频)
- Windows|Albacore分享Windows 11“桌面贴纸”功能演示视频
- Google|YouTube限制部分来自俄罗斯的视频博主账号
- Deck|视频:Steam Deck 可流畅运行《战神 4》《极限竞速:地平线 5》
- 来自|曾火爆朋友圈的“海外祝福视频”,在日本又火了
- 音视频|奋进新征程 建功新时代|这个码头如何做到“空无一人”?
- 游戏主机|Steam Deck运行《战神4》《极限竞速:地平线5》视频
- 软件和应用|[视频]对Windows 11不满意?来看看AvdanOS概念吧
- 媒体播放器|媒体聚焦短视频:总让你欲罢不能,刷还是不刷?
- 盛会|中国移动咪咕视频借势“出圈”,冰雪盛会玩转 “黑科技”
