
文章图片

文章图片

文章图片
火警铃没响线路有改动?35岁保姆承认偷情 , 律师:有人故意延误救人时机!杭州保姆纵火案当中 , 最令人疑心的是火警铃没有响 , 线路有人改动过 , 作为高端豪宅 , 林生斌300平方的房子中很多房间都有火警铃 , 即使无人察觉的情况之下 , 家里着火也可以自动报警 , 线路很难坏掉 , 而且不存在年久失修的问题 , 4年前巨大的社会压力之下 , 物业和消防承担了很多舆论的责问 , 所有人注意力放在这上面 , 保姆认罪后判了死刑 , 物业爽快赔了1.2亿 , 其中3000万是房产的回购款 , 当时保姆的律师认为疑点重重 , 却由于网暴被无视 , 甚至后来丢了饭碗 。
35岁的保姆莫焕晶肯定是始作俑者 , 她声称是失手 , 这一点肯定有疑问 , 极有可能处心积虑 , 否则不可能趁3个孩子都在家时下手 , 而她供认与林生斌有私情 , 却没有被采信 , 如今更是死无对证 , 保姆多次偷东西 , 均被雇主一家原谅 , 平时拿着7500的收入 , 连饭也不做 , 只是开车接送孩子 , 她对朱小贞肯定是羡慕嫉妒 , 只不过3个孩子与她并没有任何的利益冲突 , 她为什么要挑3个孩子在的时候下手?
朱小贞在失火的情况下 , 不可能自己走了 , 为了看顾3个孩子 , 可能很难跑掉 , 莫焕晶不可能没想到这一层 , 这个事件就是她故意的 , 目的就是下狠手 , 不过一旦出了事 , 她就不能再有这份工作了 , 因为她的工作主要是看孩子 , 如果孩子出事她不可能留下 , 这份住豪宅收入高又轻松的好工作 , 她是由于什么别的想法 , 才甘愿去舍弃呢?保姆之前就是澳门各大场所的常客 , 她这一次敢用命去搏一下 。 被捕后她写给林生斌一封信:如果我死了能让你好过一点 , 愿意立刻抵命 , 希望你保重 , 一定要保重身体 , 很对不起你!
很多下嫁的女孩子 , 结婚后钱财掌握在妻子手里 , 如果离婚男方分不走什么 , 很多家产都是娘家支持的 , 以为孩子就是筹码的妻子 , 不会想到丈夫有什么坏心 , 如果一个人在外面的女人怀孕了 , 女方想要一个名分 , 而孩子大了之后 , 妻子想回到公司工作 , 可以夺走权利 , 那么男方会怎么选择?他没有能力 , 也没有父母的背景 , 手里攥着唯一的财富 , 还是妻子和岳家给的 , 看得比命还重 。
有些男人帅气又能说会道 , 很懂女人心 , 在没有利益冲突的时候 , 面对美丽能干的妻子 , 夫妻感情相当不错 , 只是碰到了真正的利益 , 那么就没有什么底线了 , 这种人心理素质极高 , 莫焕晶的律师称保姆承认过男主人和自己真切的有过关系 , 高小贞从头到尾是相信丈夫的 , 出事后马上找老公 , 只是没有人接听 , 男方关机了 。
外界看这一家人的生活 , 妻子温柔贤惠大女儿长得很漂亮 , 长大了可以当明星 , 两个儿子聪明可爱 , 家里生意顺利 , 林生斌过着神仙般的生活 , 富贵多子还有什么想法?朱小贞并不是富二代 , 她是一个跟着哥哥做生意 , 真正吃过苦的创一代 , 父母都是普通人 , 朱小贞的哥哥带着妹夫做生意 , 后来送了1000万嫁妆 , 曾徒手爬楼救小贞和孩子们 , 他现在露面找林生斌 , 说明娘家已经忍无可忍了 , 不只为了赔偿 , 还想为朱小贞和3个孩子讨回公道 。
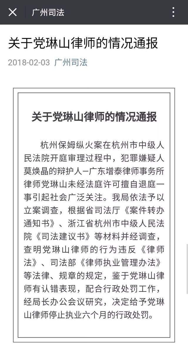
【滴滴出行|保姆纵火案的火警铃线路被改动?律师党琳山:有人故意延误救人时机!】老婆孩子去世第二天 , 他发九宫格还精修过 , 要全网立了深情人设 , 成立“潼臻一生”基金会 , 向物业索要了上亿赔偿 , 开了童装网店 , 成了带货主播 , 如今面对舆论的浪潮 , 只是关评论下架产品 , 准备退网过清闲日子 , 甚至要移居到澳洲生活 , 当初保姆的律师党琳山也出面回应 , 认为当初案件确实有不少疑点 , 保姆确实有罪 , 但是有人进行了干扰 , 为什么有未成年冒充物业对消防员称里面没有人 , 所有人被救出来了 , 到底这个人是受谁的指使?是不是存在故意延误错失抢救时机!朱小贞母子4人的生命 , 究竟是如何逝去的!党琳山这4年以来从来没有放下过这件事 , 他希望可以早一点查明真相 。
推荐阅读
- 比“黄赌毒”还可怕!上千万人深陷坑底,老婆、孩子也跟着受罪
- 2018年山东空姐遇害案:滴滴司机奸杀空姐后自杀,罪恶深夜的故事
- 滴滴公布2021年冠军司机: 年流水28万,每月休息2天,每天跑12小时
- 高价网约车两边“割韭菜”,却自称成本高利润少?内行人说出实情
- 女子相亲吃火锅花千元被要求AA:可以觉得小气,但公开吐槽就过了
- 滴滴或大规模清退无证司机,为赴港上市做准备?
- 以案说法:美艳空姐惨遭滴滴司机奸杀,心理问题还是欲望上头
- 网约车正规平台名单公布,“黑车”或被罚3万到10万!
- 滴滴司机肺腑之言:年轻人最好不要入行,没有后悔药
- 抠门!滴滴发“新年礼盒”竟是锦旗广告:司机气得扔垃圾桶!
