
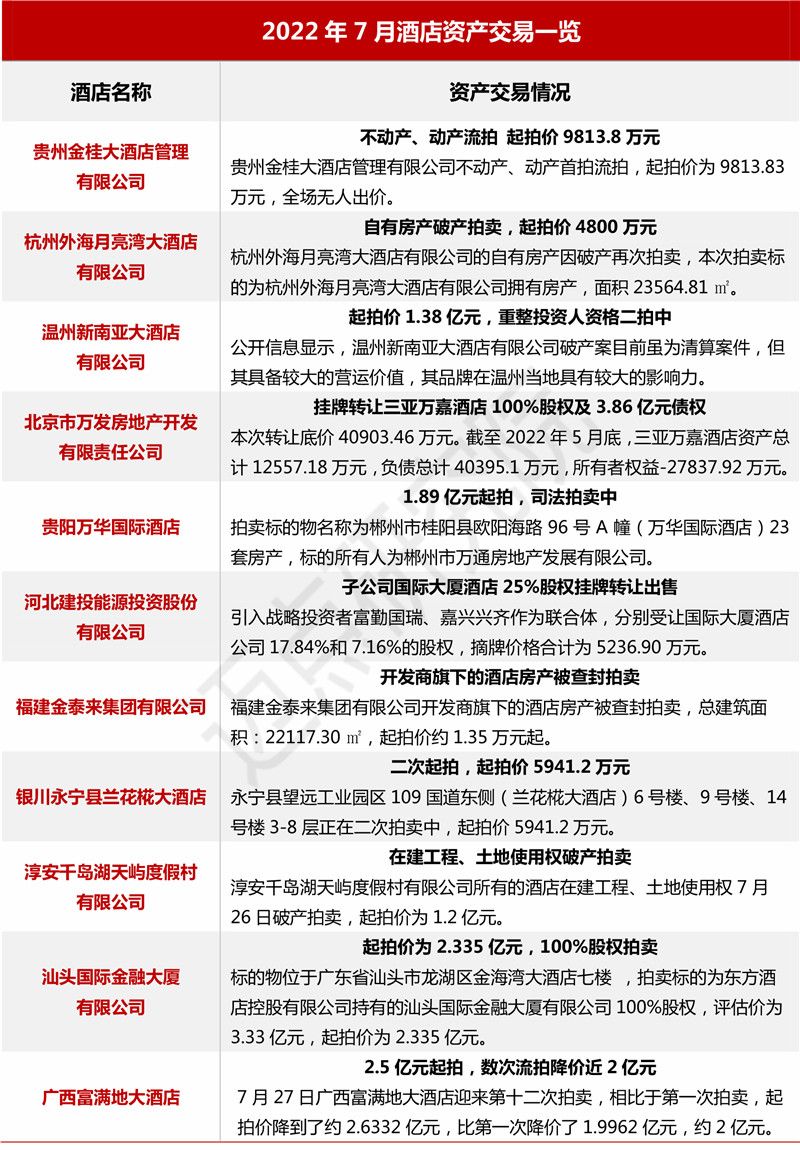
文章图片

文章图片

文章图片

文章图片

文章图片

文章图片

文章图片

文章图片

文章图片

文章图片

文章图片

一、市场动态总结
1.月度行业总况:酒旅业迎来较大提升与反弹 , 民宿产品受到市场追捧
7月 , 随着疫情反弹进入尾声 , 政策层面稳经济导向、解冻旅游出行、助推消费反弹、纾困政策逐步落地及规范助力酒店业发展 , 叠加暑期旅游旺季 , 虽然部分地区疫情有所反复 , 但整体冲击可控 , 市场信心正在重塑 , 酒旅业迎来较大提升与反弹 。 数据显示:新疆7月已累计接待游客约2554万人次 , 同比增长15.7% , 独库公路变成“堵哭公路”、“民宿一晚17000元”、多地景区挤爆等也频繁登上微博热搜 。 携程数据显示 , 截止7月12日 , 暑期旅游产品订单总量环比上涨超过九倍 , 增势迅猛;机票暑运搜索指数已追平2019年;酒旅市场回暖至去年七成 , 暑期跨省游酒店占比有望过半;亲子游进入暑期预订高峰期 , 亲子酒店预订较疫前增长20% 。
7月 , 因囊括乡村振兴、文旅融合、露营野奢等的民宿产品受到市场追捧 , 成为近期发展亮点 。 途家数据显示 , 暑期民宿预订量正在迅速起量 。 最热门的民宿预订城市前十位分别是:重庆、成都、长沙、厦门、大理、广州、北京、杭州、上海、北海 。 北京、上海纷纷回归热门旅游目的地行列 , 增幅最多的城市前十位分别是:神龙架、巴音郭楞、酒泉、定西、海北、吐鲁番、海西、伊犁、甘南、鹰潭 。 国家也在政策标准方面对民宿相关业态进行规范 , 促进其合规健康发展 。 7月 , 由全国旅游标准化技术委员会归口及执行的标准有GB/T 26358-2022《旅游度假区等级划分》、GB/T 18973-2022《旅游厕所质量要求与评定》、GB/T 41648-2022《旅游民宿基本要求与等级划分》发布 。 其中 , 《旅游度假区等级划分》《旅游厕所质量要求与评定》为原国家标准修订 , 《旅游民宿基本要求与等级划分》为旅游行业标准升级国家标准 。
资料来源:迈点研究院
资料来源:迈点研究院
2.品牌开业签约:伴随市场回暖 , 7月酒店开业和签约数量再创新高
品牌酒店开业:据迈点不完全统计 , 2022年7月新开业103家酒店 , 类型横跨全品类 , 并以中高档为主 。 在酒店类型占比上 , 中高端酒店数量最多 , 为25家 , 其次是中端酒店和经济型酒店 , 均为23家 。 高端酒店和精品酒店赛道上 , 酒店定位及以度假型为主 , 精品酒店主要集中在西南和东部沿海地区 。 经济型酒店开业品牌以产品升级迭代类为主 , 反映出品牌的创新求变 , 不断把握投资管理市场需求能力的提升 。
资料来源:迈点新闻 , 迈点研究院整理(不完全统计)
酒店品牌签约:据迈点不完全统计 , 2022年7月中国酒店市场新签约项目数量高达96家 。 万豪酒店集团、洲际酒店集团、锦江酒店(中国区)、凯悦酒店集团、旅悦集团等签约项目较多 。 品牌类型上 , 签约酒店以中高档为主 , 国际高端酒店共11家 , 国内高端酒店3家 , 精品酒店7家 , 中高端酒店14家 。 中端酒店是7月签约项目最多的品类 , 共21家;剩下的签约项目则集中于经济型酒店和客栈民宿 。 市场布局上呈现全国扩张、西南和东部集中的态势 , 通过加码下沉市场 , 紧抓发展机遇 。
推荐阅读
- 草原|暑期亲子游|藏在山里的北欧风主题乐园
- 草原|8月强推!人少景美,这6个绝美之地,你去过几个?这个七夕去走走
- 阔克苏大峡谷|邂逅夏季蜿蜒而美的阔克苏大峡谷,每一帧都是壁纸
- 火车|世界上最大、最深的峡谷、被誉为“西藏江南”——雅鲁藏布大峡谷
- 呼伦贝尔|原神:2.8海岛海螺20个全收集攻略,莫娜辛焱秘境解密攻略
- 草原|具有味道和人气的地方,风景特别美,值得打卡
- 额尔古纳|和我一起在呼伦贝尔古额尔古纳奇乾村二黑农家乐,开启草原之旅吧
- 新疆维吾尔自治区|新疆被挤爆了:景有多美,人就有多崩溃
- 草原|龙凤峡——有甘美山泉的奶子场村的大峡谷
